AP5 - Mise en place d'un outil de gestion des incidents
Activité Professionnalisante N°5 :

Mise en place d'un outil de gestion des incidents

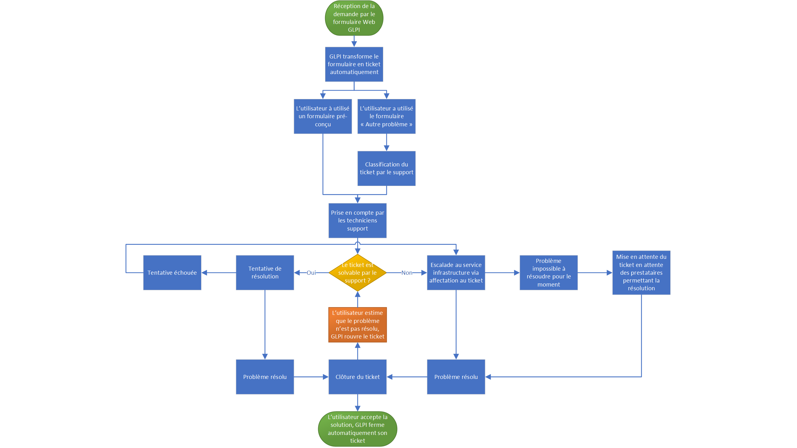
Cette activité avait pour objectif de déployer un outil de gestion des tickets et des incidents informatiques pour l'entreprise fictive Assurmer. Nous avons choisi GLPI, une solution open-source permettant de centraliser les demandes et d'optimiser la gestion du support informatique. Le projet incluait également l'installation de Docker, la configuration des GPOs pour l'agent GLPI et la mise en place d'un raccourci pour faciliter l'accès des utilisateurs.
  • Date 20 mars 2024 - 29 mai 2024
  • Personnes 3 personnes
  • Type Travail en mode projet, Automatisation des processus

Avancement de la réalisation : 100%